【道路运输监督检查结果信息】昌吉市4月“两客一危一货”企业红黑榜
| 索 引 号 | CJS007/2025-000055 | 主题分类 | |
| 发布机构 | 昌吉市交通运输局 | 发文日期 | 2025-04-16 11:03:56 |
| 名 称 | 【道路运输监督检查结果信息】昌吉市4月“两客一危一货”企业红黑榜 | ||
| 文 号 | 主 题 词 | 道路运输 监督检查 结果 昌吉市 | |
| 来 源 | 昌吉市公安局 | ||
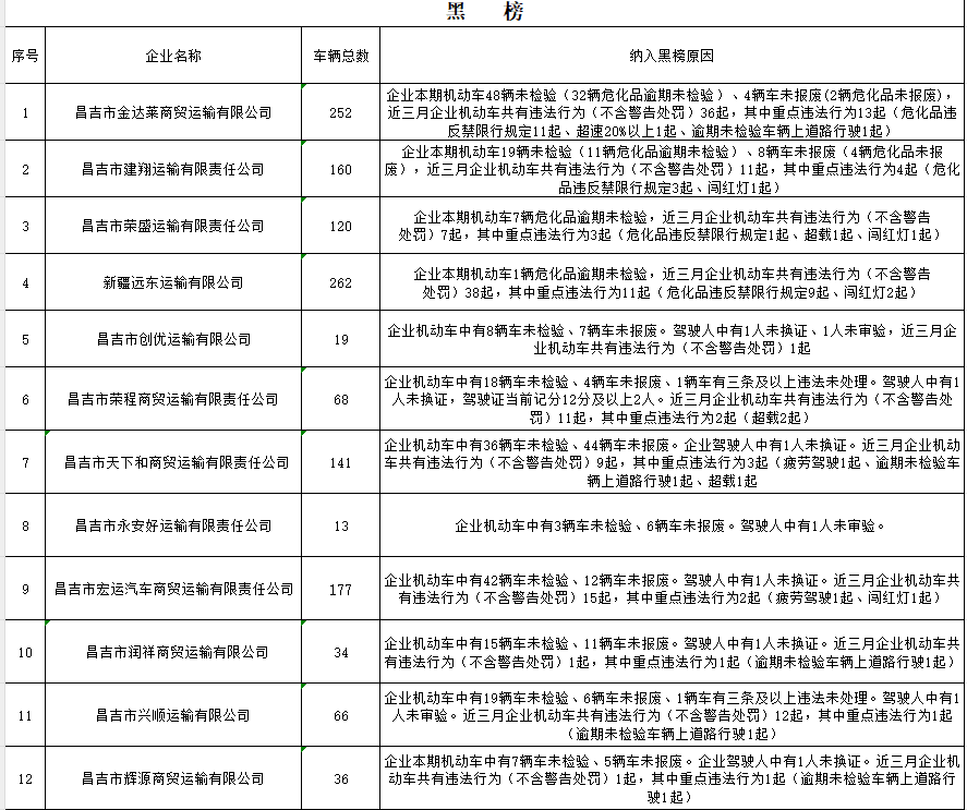
为督促道路运输企业履行交通安全主体责任,加强对道路运输企业和重点车辆及驾驶人道路交通安全管理,建立道路交通安全监管机制,切实消除全市“两客一危一货”道路运输企业交通安全隐患,昌吉市公安局交警大队采取“红黑榜”曝光途径,对“红榜企业”进行表扬,通过对存在安全隐患的“黑榜企业”进行曝光,引起企业的足够重视,切实履行企业主体责任,及时消除安全隐患,预防和减少道路交通事故。

现将4月份全市“两客一危一货”
企业“红黑榜”公布如下:
★红榜

★黑榜



