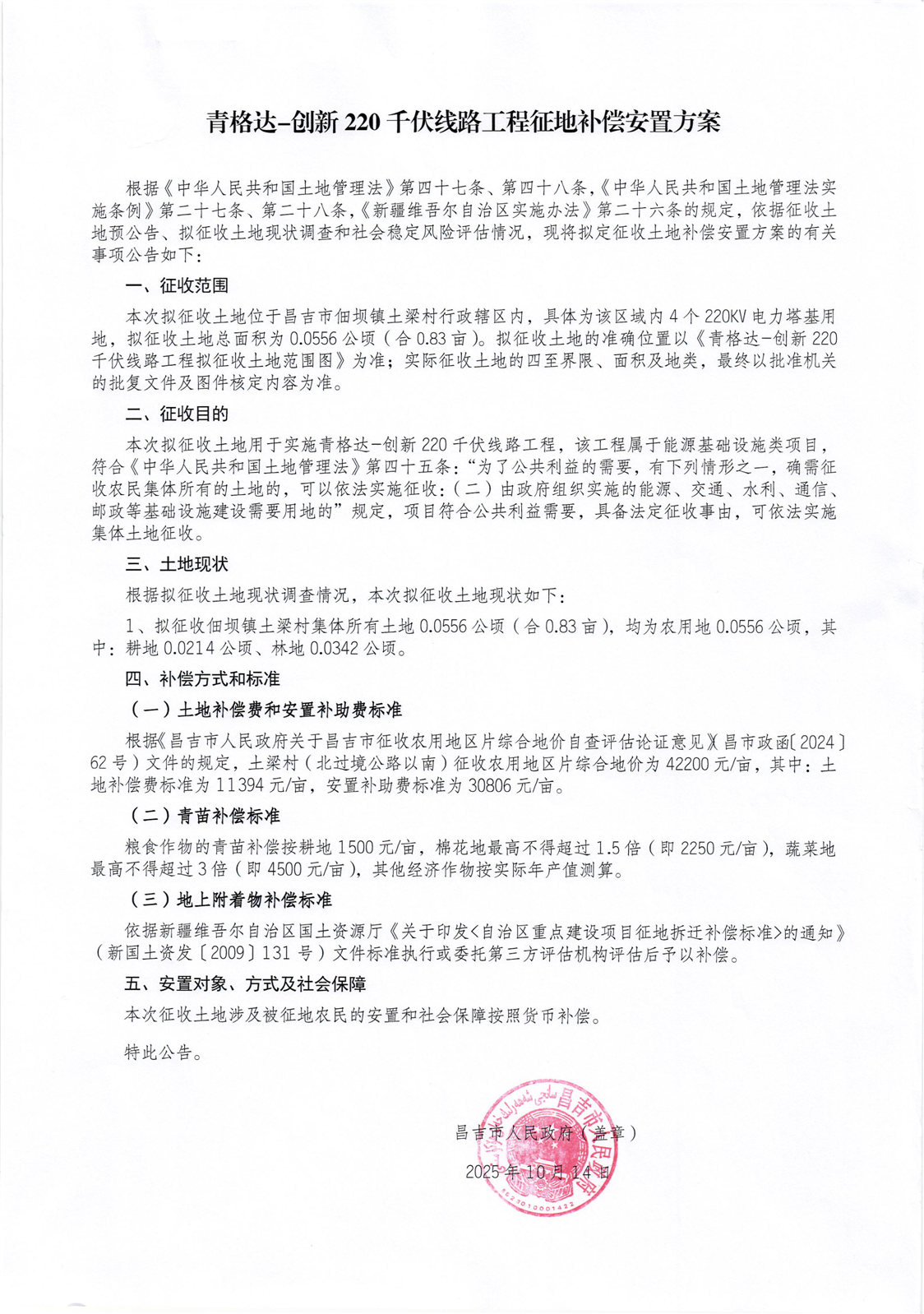
佃坝镇土梁村-青格达-创新220千伏线路工程-昌吉市人民政府征地补偿安置方案
| 索 引 号 | CJS025/2025-000752 | 主题分类 | |
| 发布机构 | 昌吉市自然资源局 | 发文日期 | 2025-10-14 13:07:55 |
| 名 称 | 佃坝镇土梁村-青格达-创新220千伏线路工程-昌吉市人民政府征地补偿安置方案 | ||
| 文 号 | 主 题 词 | 220千 千伏 线路 昌吉市 人民政府 征地补偿 安置方案 | |
| 来 源 | 昌吉市自然资源局 | ||
| 内容概述 | |||
| 索 引 号 | CJS025/2025-000752 | 主题分类 | |
| 发布机构 | 昌吉市自然资源局 | 发文日期 | 2025-10-14 13:07:55 |
| 名 称 | 佃坝镇土梁村-青格达-创新220千伏线路工程-昌吉市人民政府征地补偿安置方案 | ||
| 文 号 | 主 题 词 | 220千 千伏 线路 昌吉市 人民政府 征地补偿 安置方案 | |
| 来 源 | 昌吉市自然资源局 | ||
| 内容概述 | |||
昌吉市人民政府开办
昌吉市人民政府办公室主办
昌吉市人民政府电子政务办公室承办
ICP备案编号:新ICP备13003649-3