昌吉市11月份“两客一危一货”企业“红黑榜”
| 索 引 号 | CJS006/2024-000083 | 主题分类 | |
| 名 称 | 昌吉市11月份“两客一危一货”企业“红黑榜” | ||
| 主 题 词 | 昌吉市 11 月份 | ||
| 文 号 | 发布日期 | 2024-11-18 16:11:44 | |
| 发文单位 | 昌吉市公安局 | 发布机构 | 昌吉市政府网 |
为全面推动运输企业落实交通安全主体责任,昌吉市建立了“两客一危一货”交通违法重点运输企业“红黑排行榜”,对零交通违法的“两客一危一货”优良运输企业进行通报表扬,对交通违法较多的“两客一危一货”运输企业进行曝光。现将11月份全市“两客一危一货” 企业“红黑榜”公布如下:
★红榜

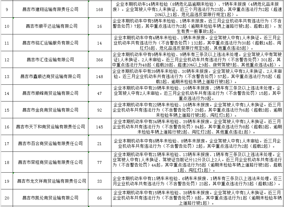
★黑榜



昌吉交警提示:客货道路运输存在较大交通安全隐患,请各位驾驶员严禁发生超员、超载、超速、疲劳驾驶、不系安全带、酒后驾驶、分心驾驶等交通违法行为,请驾驶员遵守道路交通法律法规,确保行车安全!
(来源:昌吉市交警在线)


