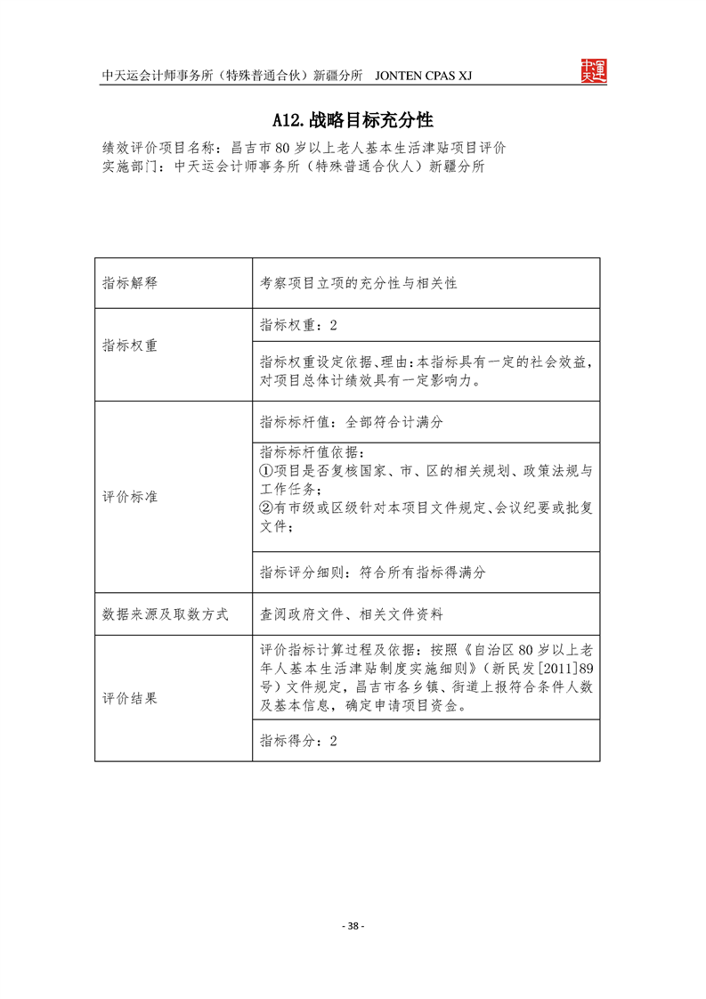
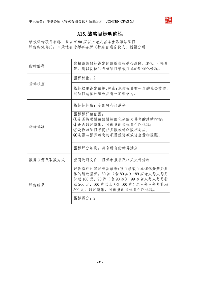
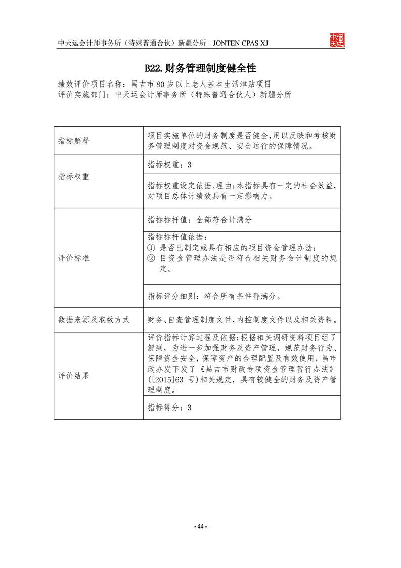
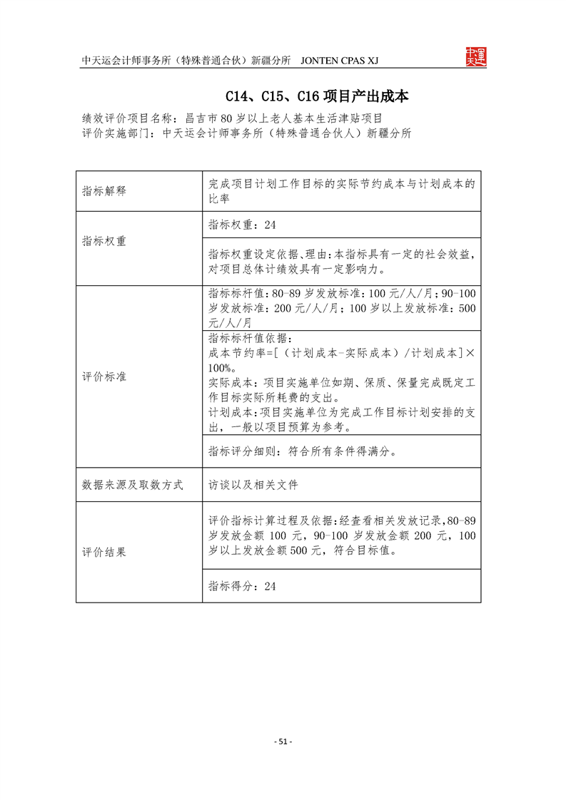
昌吉市80岁以上老人基本生活津贴项目绩效评价报告高龄津贴补助项目绩效评价报告
| 索 引 号 | CJS023/2020-000342 | 主题分类 | |
| 发布机构 | 昌吉市财政局 | 发文日期 | 2020-11-20 20:15:02 |
| 名 称 | 昌吉市80岁以上老人基本生活津贴项目绩效评价报告高龄津贴补助项目绩效评价报告 | ||
| 文 号 | 主 题 词 | 昌吉市 80 以上 老人 基本 津贴 绩效评价 | |
| 来 源 | 昌吉市财政局 | ||


























































| 索 引 号 | CJS023/2020-000342 | 主题分类 | |
| 发布机构 | 昌吉市财政局 | 发文日期 | 2020-11-20 20:15:02 |
| 名 称 | 昌吉市80岁以上老人基本生活津贴项目绩效评价报告高龄津贴补助项目绩效评价报告 | ||
| 文 号 | 主 题 词 | 昌吉市 80 以上 老人 基本 津贴 绩效评价 | |
| 来 源 | 昌吉市财政局 | ||


























































昌吉市人民政府开办
昌吉市人民政府办公室主办
昌吉市人民政府电子政务办公室承办
ICP备案编号:新ICP备13003649-3